UX Case Studies
UX Design Process
UI Design
About Me
Resume
Get in touch
Search for
Marcus Chadwick
Marcus Chadwick
Experienced Head of UX & UI
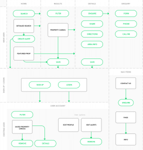
property-app-user-flow
(Visited 1 times, 1 visits today)
←
Previous Image
Next Image
→
Leave A Comment
You must be
logged in
to post a comment.